Introduction
Understanding the complexities of 401(k) payouts following the account holder's death is essential for beneficiaries as they navigate their financial futures. This process not only allows for swift access to funds and the avoidance of probate but also presents significant advantages. However, it is fraught with complexities that can influence inheritance outcomes.
How can beneficiaries make informed decisions in light of evolving regulations and potential tax implications? This article explores the roles and rights of beneficiaries, the available distribution options, and the critical considerations that can shape their financial strategies in response to recent legislative changes.
Explain 401(k) Payout Mechanics After Death
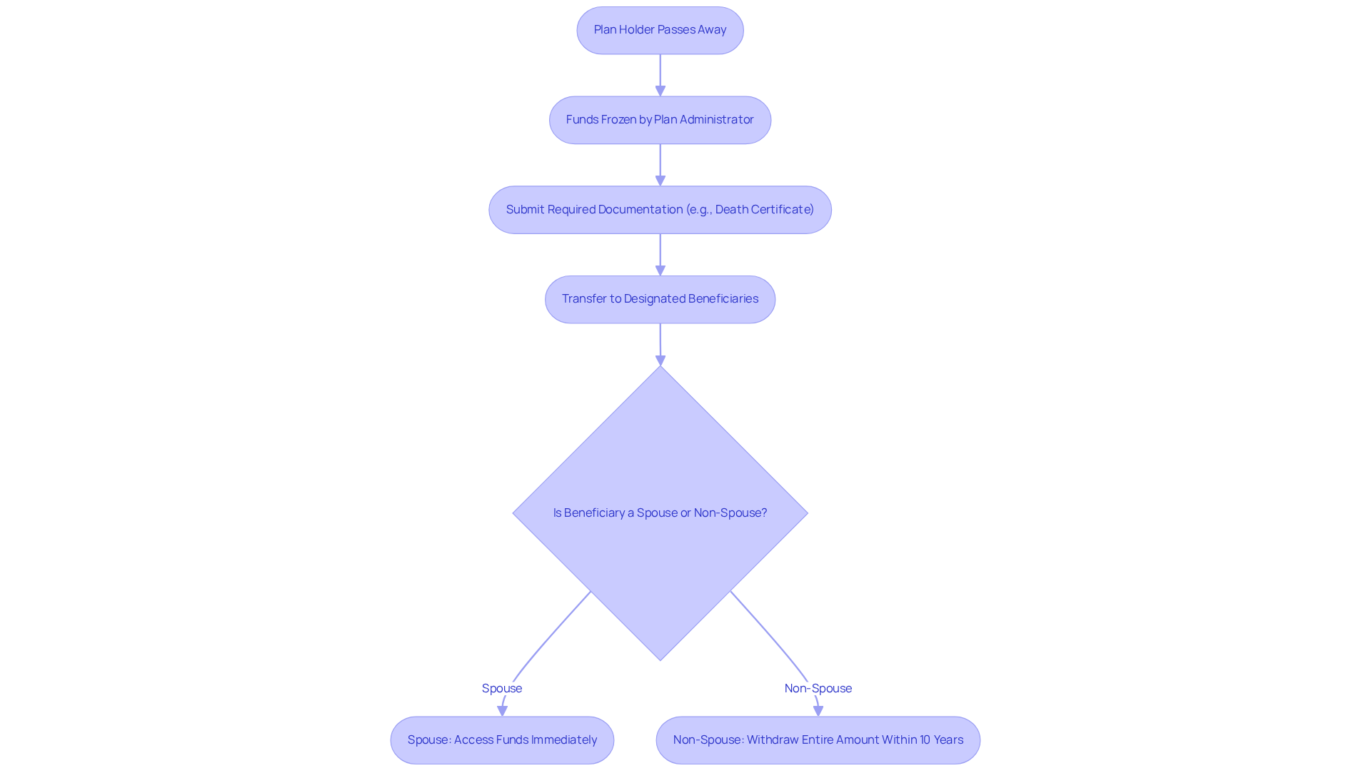
When a 401(k) plan holder passes away, the 401k payout after death typically transfers directly to the designated beneficiaries, thereby avoiding probate. This efficient process allows recipients to access funds more swiftly, circumventing the delays associated with legal proceedings. The plan administrator will freeze the funds and require documentation, such as a death certificate, to initiate the transfer.
It is crucial for recipients to understand that the rules regarding the 401k payout after death can differ based on their relationship to the deceased and the specific terms of the plan. For example, under the SECURE Act, if the account holder died after January 1, 2020, non-spouse beneficiaries are generally required to withdraw the entire amount, which relates to the 401k payout after death, within ten years of the owner's death. This regulation highlights the necessity for timely planning and decision-making regarding inherited assets, particularly for high-net-worth individuals and families with complex estate management needs.
Moreover, statistics indicate that approximately 70% of 401(k) accounts bypass probate, underscoring the effectiveness of direct beneficiary designations. Heirs should also be mindful of common pitfalls, such as failing to update beneficiary designations or misunderstanding tax implications, which can significantly impact their inheritance. Understanding these mechanics is essential for recipients to navigate their inheritance effectively and make informed financial decisions. As the IRS prepares to introduce new regulations on inherited IRAs in 2025, beneficiaries should remain informed and consult with financial advisors, such as those at Via Luce Capital, to ensure compliance and optimize their inheritance strategies.

Clarify Beneficiary Roles and Rights
Beneficiaries of a 401(k) have specific rights that are crucial to understand. The primary recipient, typically a spouse, is entitled to receive the funds directly and can choose from several options, including transferring the money into their own retirement savings. Notably, around 60% of primary recipients are spouses, underscoring the significance of this designation.
In contrast, non-spouse recipients are subject to different regulations for the 401k payout after death, including the requirement to withdraw the entire balance within ten years of the account holder's death. This regulation highlights the need for non-spouses to manage their withdrawals strategically to avoid substantial tax consequences, as failing to do so may result in a 50% penalty on any remaining assets if not withdrawn by the end of the tenth year. Additionally, recipients must adhere to required minimum distribution (RMD) regulations following the owner's death, which can complicate their financial planning regarding the 401k payout after death.
Moreover, recipients should recognize that they can contest a designation under certain conditions, such as if they believe the designation was made under duress or if the holder lacked the mental capacity to make such decisions. For example, a case study illustrates how a non-spouse recipient successfully challenged a designation, prompting a reevaluation of the account distribution.
Understanding these roles and rights empowers individuals to navigate the complexities of their inheritance effectively, ensuring they make informed decisions that align with their financial objectives and overall estate planning strategies.

Outline Distribution Options for Beneficiaries
When considering the 401k payout after death, beneficiaries have several distribution options to consider, each carrying distinct tax implications.
-
Lump-Sum Distribution: Beneficiaries can withdraw the entire balance as a lump sum. The 401k payout after death option provides immediate access to funds but may result in significant tax liabilities, as the distribution is taxed as ordinary income. For example, a household with a $250,000 annual income may see their tax rate increase from 24% to 35% following the death of one spouse, underscoring the importance of strategic planning.
-
Inherited IRA: Non-spouse recipients can roll over the 401(k) into an inherited IRA, which allows for tax-deferred growth. This option requires annual minimum distributions based on the recipient's life expectancy, helping to manage tax burdens over time.
-
Leave the Funds in the 401(k): Some plans permit recipients to retain the funds within the existing 401(k) plan. This can be advantageous if the plan offers favorable investment options; however, recipients should assess the plan's performance and associated fees.
-
Spousal Options: Surviving spouses have additional choices, such as rolling the inherited 401(k) into their own IRA or treating it as their own 401(k). This flexibility can enhance control over the funds and potentially defer required minimum distributions until age 73.
Each option presents unique tax implications that warrant careful evaluation in light of the recipient's financial goals, especially concerning the 401k payout after death. Notably, the SECURE Act has compressed the tax window for heirs, mandating that most beneficiaries withdraw the full balance of Traditional IRAs within 10 years. This requirement can push them into higher tax brackets during their peak earning years. Therefore, consulting with a financial advisor is advisable to navigate these complexities effectively.

Conclusion
Navigating the complexities of 401(k) payouts after death is crucial for both account holders and their beneficiaries. Understanding the mechanics of these payouts, including the roles and rights of beneficiaries, enables heirs to make informed decisions that align with their financial goals and estate planning strategies. By designating beneficiaries appropriately and being aware of the relevant regulations, individuals can facilitate a smoother transfer of assets and avoid unnecessary complications.
Key insights include:
- The direct transfer of funds to designated beneficiaries
- The varying rules based on the beneficiary's relationship to the deceased
- The tax implications associated with different distribution options
Spouses typically enjoy greater flexibility, while non-spouse beneficiaries must adhere to specific withdrawal timelines to avoid penalties. Additionally, the introduction of new regulations under the SECURE Act highlights the necessity for proactive planning and consultation with financial advisors to optimize inheritance strategies.
Ultimately, understanding the mechanics of 401(k) payouts after death empowers beneficiaries to navigate their rights and responsibilities effectively. It also underscores the importance of strategic financial planning. As regulations evolve, staying informed and seeking expert guidance will be essential for maximizing the benefits of inherited retirement accounts and ensuring that financial legacies are preserved.